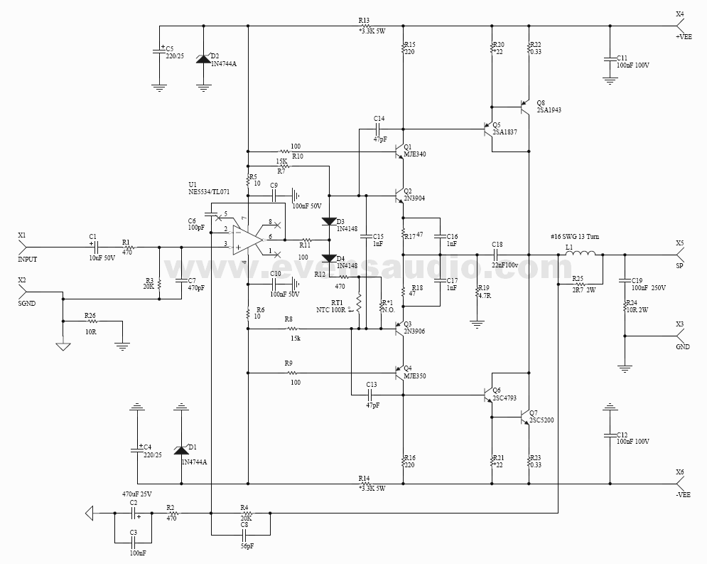
ชุดคิทโครงงาน RX-100 สเตริโอ
มีรายละเอียดการต่อใช้งานและวงจรแนบไปพร้อมกับสินค้า

- คุณสมบัติของ RX-100
กำลังเอาต์พุต...............................100Wrms at 8Ohm(+/-50VDC)
แรงดันไฟเลี้ยงใช้งาน.....................+/-45 ถึง +/-60Vdc
การตอบสนองความถี่.....................20-20kHz
อินพุตอิมพีแดนซ์..........................22 กิโลโอห์ม
อัตราขยาย...................................32 เดซิเบล
- ขนาด PCB ...............................72x95 mm
- รายการอุปกรณ์
ตัวต้านทาน
470Ω 1/4W............................6
10Ω 1/4W.............................4
100Ω 1/4W............................6
20kΩ 1/4W.............................2
15kΩ 1/4W.............................6
220Ω 1/2W.............................4
4.7Ω 1/2W.............................2
47Ω 1/2W...............................4
20kΩ 1/2W..............................4
22Ω 1W .................................4
10Ω 2W..................................2
0.33Ω 3W...............................4
3.3kΩ 5W...............................4
NTC 100Ω..............................2
ตัวเก็บประจุ
0.1µF 50V เซรามิกมัลติเลเยอร์ ….….4
0.1µF 100V โพลีเอสเตอร์ …………….6
0.1µF 250V โพลีเอสเตอร์ …………….2
1nF 100V โพลีเอสเตอร์ ……………….6
22nF 100V โพลีเอสเตอร์ ………….….2
47pF 100V เซรามิก……………..……..4
56pF 500V เซรามิก……………..……..2
100pF 50V เซรามิก……………..……..2
470pF 100V เซรามิก…………….…....2
10µF 50V อิเล็กทรอไลต์….….......…2
220µF 25V อิเล็กทรอไลต์……….……4
470µF 16V อิเล็กทรอไลต์……….……2
อุปกรณ์สารกึ่งตัวนำ
TL071+Socket………………..…...2
2N3904……………………....………2
2N3906……………………....………2
MJE340……………………....………2
MJE350……………………....………2
2SC4793……………..…...…………2
2SA1837……………..…...…………2
2SC5200……………….…..…..……2
2SA1943………………...……..……2
1N4744...................................4
1N4148...................................4