มาสร้าง Active Direct Box ใช้งานกันเถอะ
โดย Mr.K
ปัญหาอีกอย่างในการเชื่อมต่อระบบเสียงที่ใช้งานทางด้านการแสดงดนตรี เมื่อมีเครื่องดนตรีบางชนิดไม่ได้ใช้ไมโครโพนเป็นตัวรับเสียง ปัญหาที่พบได้บ่อยๆคือ มีระดับสัญญาณรบกวนที่สูง อาจจะเป็นเสียง จี่ หรือ ฮัม ได้แก่อุปกรณ์ประเภท กีตาร์อะคูสติก กีตาร์เบส คีย์บอร์ด ฯลฯ ปัญหาเหล่านี้มักเกิดจากคุณสมบัติของอุปกรณ์ดนตรีเอง โดยส่วนมากเอาต์พุตของอุปกรณ์ดนตรีจะเป็นชนิด Unbalance และมีเอาต์พุตอิมพีแดนซ์ที่สูงจึงไม่สามรถเชื่อมต่อหรือเดินสายยาวๆไปยังมิกเซอร์ได้โดยตรง หรือกรณีที่ต่อสัญญาณจากตู้แอมป์ที่ไม่มีฟังก์ชั่นแปลงสัญญาณเป็นแบบ Balance ให้มา การต่อสัญญาณ Output จากตู้แอมป์ โดยตรงและเดินสายสัญญาณยาวๆก็จะมีโอกาสเกิดสัญญาณรบกวนได้มากเช่นกัน เราสามารถแก้ไขปัญหาเหล่านี้โดยการใช้ Active Direct Box เข้ามาจัดการในเรื่องความแรงของสัญญาณ และแปลงสัญญาณให้อยู่ในระบบ Balance ก่อนที่จะเดินสายสัญญาณยาวๆไปยังมิกเซอร์ หรือออุปกรณ์ที่อยู่ไกลออกไป ทำให้สัญญาณที่ได้ออกมามีความสะอาด และมีระดับสัญญาณรบกวนที่ต่ำ
จากปัญหาดังกล่าว Evens Audio จึงได้ออกแบบชุดคิทวงจร Active Direct Box สำหรับใช้งานแปลงสัญญาณแบบ Unbalance เป็นแบบ Balance สำหรับอุปกรณ์ดนตรีเช่น กีตาร์เบส คีย์บอร์ด ซึ่งมีชื่อว่า DI-1 มีคุณสมบัติเช่นเดียวกันกับ Active Direct Box มาตรฐานทั่วไป สามารถใช้งานง่าย ให้ท่านสามารถนำไปสร้างใช้งานเองได้ในราคาที่ประหยัด

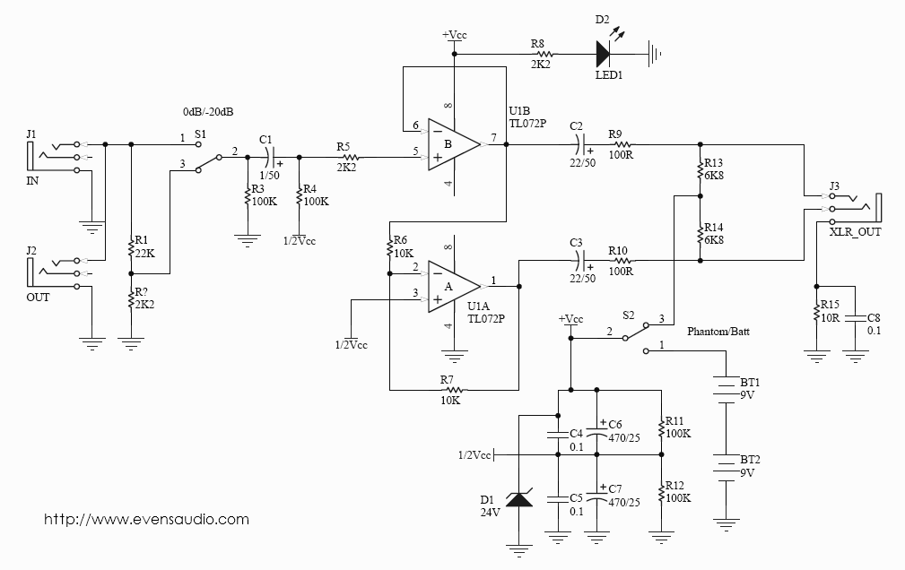
รูปที่1 วงจร Active Direct Box รุ่น DI-1
การทำงานของวงจร
จากรูปที่ 1 เป็นวงจร Active Direct Box โดยใช้ออปแอมป์บอร์ TL072 สัญญาณจากเครื่องดนตรีจะผ่านเข้ามาทาง J1 และส่งสัญญาณโดยตรงออกไปยัง J2 เพื่อเชื่อมต่อกับตู้แอมป์ R1 และ R2 ต่อเป็นวงจรแบ่งแรงดันเพื่อลดทอนสัญญาณ กรณีที่สัญญาณอินพุตมีขนาดที่สูงมากเกินไป เช่นในอุปกรณ์ดนตรีที่มีเอาต์พุตแบบ Active สามารถปรับความไวของอินพุตได้ที่ S1สัญญาณจะถูกลดทอนลงไปที่ -20dB หากระดับสัญญาณไม่สูงมาก หรือเป็นอุปกรณ์ดนตรีประเภท Passive ก็สามารถใช้งานในตำแหน่ง 0dB ตามปกติได้ R3 ทำหน้าที่เป็นโหลดทางด้านอินพุตป้องกันสัญญาณรบกวนกรณีที่ไม่ได้เชื่อมต่ออุปกรณ์ดนตรีที่อินพุต C1 ทำหน้าที่เป็น Input Coupling ป้องกันแรงดันไฟตรงไหลย้อนจากวงจร R4 เป็นไบอัสให้ออปแอมป์มีเอาต์พุตเทียบเท่า 1/2Vcc ซึ่งจะทำให้การสวิงสัญาณได้สูงสุด R5 เป็นตัวต้านทานอินพุตของออปแอมป์ ซึ่งต่อเป็นวงจร Buffer มีอัตราการขาย 0dB หรือพูดง่าๆก็ไม่มีอัตราขยายเลย สัญาณเอาต์พุตจาก U1B จะถูกวงจรกลับเฟสสัญญาณโดย U1A ซึ่งประกอบด้วย R6 และ R7 กำหนดอัตราขยายไว้ที่ 0dB เช่นกันสัญญาณจากเอาต์พุตของออปแอมป์ทั้งสองมีเฟสที่ตรงกันข้ามกัน 180 องศา ส่งผ่าน C2 ,C3, R9 และ R10 ออกไปยังเอาต์พุต ซึ่งเป็นชนิด Balance วงจนี้ออกแบบให้สามารถเลือกใช้แหล่งจ่ายไฟได้ 2 ชนิด คือ แรงดันไฟเลี้ยงจาก แบตเตอรี่9 โวลต์ 2 ก้อน และ Phantom Power จากมิกซอร์ โดยการเลือกที่ S2 กรณีที่มิกเซอร์สามารถจ่ายแรงดัน Phantom Power ได้ กระแสจะไหลผ่าน R13 และ R14 และ D1 จะทำหน้าที่ Regulator ให้แรงดันเหลือเพียง 24Vdc และฟิลเตอร์ด้วยตัวเก็บประจุ C4,C5,C6 และ C7 ส่วน R11 และ R12 ทำหน้าที่แบ่งแรงดันเพื่อสร้างกราวด์เสมือนให้กับออปแอมป์ R5 และ C8 เป็นวงจร Ground Break ป้องกันการรบกวนที่อาจเกิดขึ้นจากกราวด์ลูป R8 และ D2 ต่อเป็นวงจรเพื่อแสดงผลการทำงานของเครื่อง

รูปที่2 DI-1 ชุดลงPCB
การสร้าง
สำหรับท่านที่สนใจทำ Active Direct Box ใช้งานเองในราคาประหยัด เรามีชุดลงปรินท์สำเร็จไว้บริการ ตามลิงค์ http://www.evensaudio.com/market/product/239511/
ผู้สร้างจะต้องเตรียมอุปกรณ์เพิ่มเติมนอกเหนือจาก บอร์ด DI-1 คร่าวๆดังนี้
1.กล่องเอนกประสงค์ Future Kit รุ่น FB04 1 กล่อง
2.สวิตซ์แบบ Toggle Swich 2 ตัว
3.ขั้วต่อแบตเตอรี่ 2 ตัว
4. แบตเตอรี่ 9V 2 ก้อน
5.อื่นๆ สายไฟ หัวแร้ง ตะกั่วบัดกรี อุปกรณ์ตัดเจาะกล่อง ฯลฯ.

รูปที่3 วิธีการเดินสายไฟ

รูปที่4 ตัวอย่างการประกอบลงกล่องเอกประสงค์

รูปที่5 ตัวอย่างการนำไปใช้งาน
การนำไปใช้งาน
ตัวอย่างการนำไปใช้งานแสดงดังรูปที่ 5 เป็นการนำไปใช้งานสำหรับอุปกรณ์ดนตรีที่ต้องเดินสายสัญญาณยาวๆมาที่มิกเซอร์ จริงแล้วการนำไปใช้งานแบบอื่นๆสามารถประยุกต์ได้ตามความต้องการ
เป็นอย่างไรกันบ้างสำหรับโครงงานนี้ หวังว่าคงมีประโชน์ไม่มากก็น้อยสำหรับ ผู้ที่คลุกคลีอยู่กับงานทางด้านระบบเสียง โอกาสหน้าผมจะนำโครงงานดีๆแบบนี้มาฝากอีก
