โดย Mr.K
วงจรเพาเวอร์แอมป์ที่ดี นอกจากจะออกแบบมาเพื่อน้ำเสียงที่ดีแล้ว ในทางปฏิบัติต้องออกแบบมาให้สร้างง่ายด้วย ปัญหาอย่างหนึ่งของนัก DIY โครงงานเครื่องเสียงวัตต์สูงก็คือ มักพบกับความลำบากในการสร้างจากการวัดหาคู่แมทชทรานซิสเตอร์จุดสำคัญๆ การเชื่อมโยงอุณหภูมิในภาคดิฟเฟอเรนเชียลแอมป์ สิ่งเหล่านี้เป็นรายละเอียดที่ต้องใส่ใจกันพอสมควร ถ้าจัดการได้ไม่ดีพออาจทำให้เกิดความผิดพลาดต่างๆตามมา บางครั้งกว่าจะสำเร็จเล่นเอาเหงื่อตกได้เหมือนกัน แต่ปัญหาเหล่านั้นจะน้อยลงเมื่อเราเลือกใช้ออป-แอมป์ มาทำหน้าที่เป็นดิฟเฟอเรนชียลแอมป์ เช่นในเพาเวอร์แอมป์อย่าง RX-150

คงมีไม่มากนักที่นัก DIY เครื่องเสียงจะยินยอมใช้ออป-แอมป์ในการสร้างวงจรขยายภาคหน้า เนื่องจากกระแสนิยมส่วนใหญ่เบนไปทางวงจร Discrete หรือวงจรทรานซิสเตอร์ล้วนๆ แต่ต้องยอมรับอย่างหนึ่งว่าวงจรรวมอย่าง ออป-แอมป์ ทั่วไปมันถูกออกแบบมาให้มีสมรรถนะที่สูงอยู่แล้ว และยังมีหลายเบอร์ให้เลือกใช้ เพียงแต่มันถูกจำกัดในย่านแรงดันใช้งานที่ต่ำ ลำพังมันไม่มีความสามารถในการขยายแรงดันที่เพียงพอต่อการสร้างเป็นเพาเวอร์แอมป์วัตต์สูง แต่เรื่องนี้ไม่ใช่ปัญหาสำหรับ RX-150 ไอซีออป-แอมป์จะทำหน้าที่เป็นเพียงแค่วงจรดิฟเฟอเรนเชียลแอมป์ในภาคอินพุต วงจรขยายแรงดันและกระแสยังคงใช้ทรานซิสเตอร์ เพื่อให้เพาเวอร์แอมป์สามารถทำงานได้กำลังสูงตามที่ต้องการ ข้อดีคือในส่วนของวงจรป้อนกลับ-ชดเชยจะเป็นการใช้สมรรถนะด้านต่างๆที่ยอดเยี่ยมของออป-แอมป์ ทำให้วงจรมี เอาต์พุตออฟเซ็ตที่ต่ำ สัญญาณรบกวนต่ำ ความเพี้ยนต่ำ ตอบสนองความถี่ และตอบสนองทางเวลาได้อย่างยอดเยี่ยม เฉกเช่นคุณสมบัติที่ดีของออปแอมป์ โดยโครงงานี้เลือกใช้ออปแอมป์เบอร์ NJM5534D แน่นอนว่าท่านสามารถเลือกหาออป-แอมป์เบอร์อื่นๆที่มีตำแหน่งขาตรงกัน คุณสมบัติใกล้เคียงกันมาทดลองเปลี่ยนเล่นได้ นี่คือข้อดีอีกอย่างของการใช้ไอซีเป็นภาคหน้า
คุณสมบัติของ RX-150
แรงดันไฟเลี้ยงสูงสุด(Voltage power supply max) .....................+/-90Vdc
แรงดันไฟเลี้ยงใช้งาน (Normal power supply) ...........................+/-60Vdc
กำลังเอาต์พุต (Power Output).....................................150Wrms @ 8 Ohm (+/-60V)
กำลังเอาต์พุต (Power Output).......................................280Wrms @ 4 Ohm (+/-60V)
การตอบสนองความถี่(Frequency Response) ..........................20Hz – 20kHz
อัตราการขยายของวงจร (Amplifier Gain)...................................26 dB/32dB
อินพุตอิมพีแดนซ์ (Input Impedance)........................................22 kilo-Ohms
เอาต์พุตออฟเซ็ต (Output DC Offset).........................................<+/-5mV
ขนาด PCB(Size)................................................................147mmx77mm

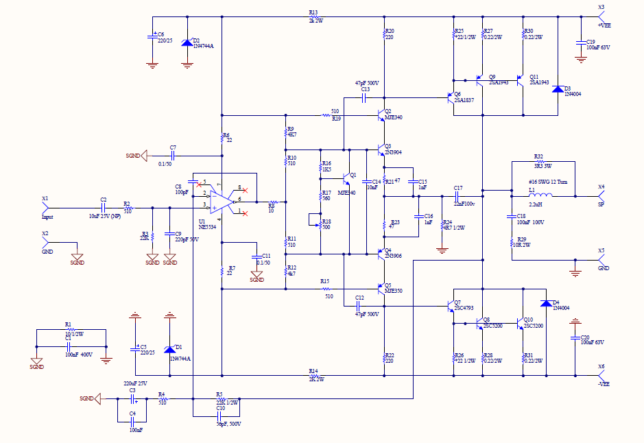
รูปที่1 วงจรเพาเวอร์แอมป์ RX-100
การทำงานของวงจร
จากรูปที่1 สัญญาณเสียงถูกจ่ายเข้ามาทางอินพุต C2 ซึ่งทำหน้าที่เป็น คลัปปลิ้งคาปาซิเตอร์ป้องกันไฟตรงเข้ามาทางอินพุตของออป-แอมป์ R2,C9 ทำหน้าที่เป็นวงจรกรองความถี่ต่ำผ่าน ไม่ให้ความถี่สูงที่เกินกว่าย่านความถี่เสียงที่อาจเป็นอันตรายเข้ามาในวงจรขยายได้ R3 ทำหน้าที่กำหนดค่าอินพุตอิมพีแดนซ์ของวงจรขยาย ออป-แอมป์จะใช้ไฟเลี้ยง +/-15Vdc โดยใช้วงจรเร็กกูเลเตอร์แบบขนานโดยซีเนอร์ไดโอดประกอบไปด้วย R13,R14,D1,D2,C6,C5 โดยมี R6,R7 ทำงานร่วมกับC7,C11 เป็นดีคลัปปลิ้ง หรือ บายพาสคาปาซิเตอร์ ช่วยกดอิมพีแดนซ์ของแหล่งจ่ายไฟในย่านความถี่สูง ก่อนที่แรงดันไฟเลี้ยงจะจ่ายให้กับไอซี ซึ่งเป็นพื้นฐานในเรื่องการจัดการแหล่งจ่ายไฟเลี้ยงสำหรับไอซีให้ทำงานได้อย่างมีเสถียรภาพ C8 ทำหน้าที่ลดแบนด์วิธที่สูงเกินขอบเขตการทำงานในย่านเสียงของออป-แอมป์ สัญญาณเสียงส่งผ่าน R8 เข้าไปสู่วงจรไบอัส คือ R9,R12 , R10,R11, R16,R17,R18,Q1, C14 จำเป็นอย่างมากที่ต้องติด Q1 กับฮีตซิงค์เพื่อรับอุณหภูมิมาปรับชดเชยการไบอัสค่ากระแสสงบเพื่อไม่ให้เอาต์พุตทรานซิสเตอร์เกิดเหตุการณ์วิ่งหนีอุณหภูมิจนได้รับความเสียหาย Q2,Q3,Q4 คือภาคขยายแรงดัน ที่ต่อเป็นวงจรแบบคาสโคด โดยมี Q2,Q5 MJE340 และ MJE350 ทำหน้าที่รักษาแรงดันให้ Q3,Q4 คงที่ อยู่ประมาณ 15V ซึ่งเป็นวิธีการทำให้วงจรภาคขยายแรงดันทำงานได้อย่างเป็นเชิงเส้นและให้ความเพี้ยนต่ำ C12,C13 ทำหน้าที่ลดแบนด์วิธของภาคขยายแรงดันไม่ให้สูงเกินไป ป้องกันการเกิดออสซิลเลท กระแสสงบของภาคขยายแรงดันถูกตั้งค่าไว้ประมาณ 5mA สัญญาณจะส่งออกทางขาคอลเล็กเตอร์ของ Q2,Q5 โดยมี R20,R22 ค่า 220 โอห์มต่อเป็นโหลดและส่งเข้าสู่ภาคขยายกำลังประกอบไปด้วย Q6,Q7 โดยต่อดาร์ลิงตันกับเอาต์พุตทรานซิสเตอร์ Q8,Q9,Q10,Q11 โดยจัดวงจรให้เอาต์พุตออกทางขาคอลเล็กเตอร์หรือคอมม่อนอีมิเตอร์ R25,R26 ทำหน้าที่เป็นโหลดของ Q6,Q7 ส่วน R27,R28,R30,R31 ทำหน้าที่เป็น RE ให้กับเอาต์พุตทรานซิสเตอร์ช่วยเฉลี่ยการทำงานของทรานซิสเตอร์ที่ขนานกันแชร์กระแสให้ใกล้เคียงกัน D3,D4 ทำหน้าที่เป็นแดมปิ้งไดโอด ช่วยกำจัดแรงดันไหลย้อนกลับจากการขยับตัวของวอยซ์คอยล์ลำโพง สัญญาณเสียงที่ถูกขยายก่อนออกไปสู่ลำโพงจะผ่านวงจรโซเบลเน็ทเวิร์คเพื่อปรับปรุงอิมพีแดนซ์เอาต์พุตในย่านความถี่สูง ป้องกันสัญญาณรบกวนจากภายนอกเข้ามารบกวนกรณีที่เดินสายลำโพงยาวๆ ประกอบไปด้วย C18,R29,R32,L1 วงจรขยาย RX-150 มีการป้อนกลับ2จุด ส่วนแรกคือ การป้อนกลับภาคเอาต์พุตประกอบไปด้วย C17,R24 ซึ่งจะป้อนกลับเฉพาะย่านความถี่สูงลดแบนด์วิธในย่านความถี่สูงของภาคเอาต์พุต ส่วนที่สองคือการป้อนกลับแบบลบเพื่อกำหนดอัตราขยายโดยรวมของระบบคือ R4,R5,C3,C4,C10 โดยอัตราส่วนของ R5/R4=32dB หากต้องการลดอัตราขยายสามารถทำได้โดยลดค่า R4 ลงมาเป็น 1K จะทำให้วงจรมีอัตราขยายประมาณ 26dB เทคนิคอีกอย่างที่ทำให้ RX-150 มีระดับสัญญาณรบกวนที่ต่ำคือ เรื่องการจัดการระบบกราวด์ โดยแยกกราวด์ในส่วนของสัญญาณ และในส่วนของกำลัง ออกจากกันโดยใช้ อุปกรณ์ Ground Break คือ R1,C1 ช่วยป้องกันกราวด์ลูปในการเดินสายไฟในขั้นตอนการประกอบเป็นเครื่อง
การสร้าง
อย่างที่บอกตั้งแต่ตอนต้นว่าโครงงานนี้ออกแบบมาให้สร้างง่าย ขอเพียงท่านลงอุปกรณ์ให้ถูกต้องตามรูปที่2 และอาศัยฝีมือบัดกรีของผู้สร้างอีกนิดหน่อยก็เพียงพอที่จะสร้างโครงงานนี้ให้สำเร็จได้ อาจจะบอกว่าง่ายไปไหมแค่ลงอุปกรณ์ให้ถูก ใช่แล้วครับมีแค่นั้นจริงๆ การลงอุปกรณ์ให้ถูกต้องตั้งแต่ครั้งแรก แล้วไม่ทำให้วงจรเกิดความผิดพลาดเสียหายขณะทดสอบ จะทำให้ท่านไม่ต้องเสียเวลาตรวจซ่อมจากความผิดพลาด ซึ่งการตรวจซ่อมจะกินเวลามากกว่าการประกอบวงจร ดังนั้นควรตรวจทานอุปกรณ์ในบอร์ดว่าลงถูกต้องไม่สลับขั้ว รวมถึงจุดบัดกรีทุกจุดให้เรียบร้อยดีก่อนที่ท่านจะจ่ายไฟเข้าวงจร โครงงานนี้ PCB ถูกออกแบบมาด้วยขนาด 5.75x3 นิ้ว ตามรูปที่3 ท่านสามารถนำลาย PCB ที่ให้ไป นำไปใช้สร้างเป็น PCB สำหรับโครงงานนี้ด้วยตนเองได้ตามแบบ เมื่อลงอุปกรณ์ต่างๆใน PCBบอร์ดครบแล้ว ควรยึดเอาต์พุตทรานซิสเตอร์ และทรานซิสเตอร์อื่นๆที่เหลือกับฮีตซิงค์ให้แน่นหนาแข็งแรงและรองเอาต์พุตทรานซิสเตอร์ด้วยฉนวนไมก้าทาซิลิโคน หรือแผ่นซาร์ค่อนให้เรียบร้อย เมื่อขันสกรูเสร็จควรใช้โอห์มมิเตอร์ตรวจเช็คการลัดวงจรของทรานซิสเตอร์ทุกตัวที่ยึดบนฮีตซิ้งค์ จะต้องไม่มีตัวใดลัดวงจรลงฮีตซิงค์
หม้อแปลงที่ใช้ในโครงงานนี้ หากท่านเน้นการใช้งานที่โหลด 8 โอห์มเป็นหลัก สามารถเลือกใช้ขนาด 300VA หรือใกล้เคียงก็ได้ แต่หากอยากให้มีกำลังสำรองมากขึ้น หรือเพื่อรองรับการเล่นโหลดต่ำระดับ 4 โอห์ม สามารถเพิ่มขนาดหม้อแปลงได้ ถึง 500VA หรือมากกว่าตามต้องการ

รูปที่2 การวางอุปกรณ์บนPCB

รูปที่3ลายทองแดงด้านล่างของ PCB

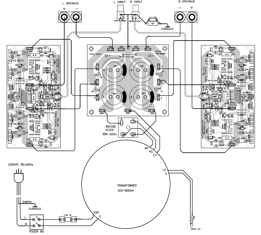
รูปที่4 แนวทางการเดินสายไฟภายในแท่น
สำหรับแนวทางการเดินสายไฟโครงงานนี้แสดงในรูปที่4 จะเป็นรูปแบบสำหรับเครื่องสเตอริโอเพาเวอร์แอมป์ ออกแบบมาเพื่อลดสัญญาณรบกวนเท่าที่จะทำได้ สายไฟจุดที่มีกระแสไหลปริมาณมากเช่น สายลำโพงและแหล่งจ่ายไฟหลัก ควรมีขนาดเส้นทองแดงเส้นผ่าศูนย์กลางไม่น้อยกว่า 1mm และแยกสีของสายไฟให้สามารถทำงานง่ายไม่สับสน ไม่ควรใช้สายไฟสีเดียวกันทั้งเครื่อง สายสัญญาณควรใช้สายชิลด์ และไม่ควรมัดรวมกันหรือเดินขนานตีคู่ไปกับสายไฟที่มีกระแสไหลปริมาณมาก แนวทางการเดินสายไฟแท่นนี้ จะไม่ลงกราวด์ที่แท่นตรงๆ แต่จะลงแท่นผ่านอุปกรณ์ Ground Break คือ ตัวต้านทาน 10โอห์ม และ Capacitor 0.1uf/400V ที่ต่อขนานกัน เพื่อป้องกันกราวด์ลูจากกรณีที่ปลั๊กไฟที่ใช้งานในระบบเสียงมีสายดินที่ต่อถึงกัน
การทดสอบ-ปรับแต่ง
การทดสอบเพาเวอร์แอมป์ควรทำการทดสอบทีละข้างโดยถอดหางปลาแหล่งจ่ายไฟที่จ่ายเข้าบอร์ดเพาเวอร์แอมป์ออกทั้ง 3 เส้นของข้างใดข้างหนึ่งออกก่อน อุปกรณ์ที่ต้องเตรียมพร้อมสำหรับการทดสอบได่แก่ มัลติมิเตอร์, ปากคีบ, หลอดไฟแบบใส้ 100 วัตต์ที่ต่อสายปากคีบไว้ ผู้สร้างโครงงานควรทดสอบการทำงานภาคจ่ายไฟให้เรียบร้อยก่อนที่จะนำมาต่อกับเพาเวอร์แอมป์ โดยการเปิดสวิตซ์ทดสอบเฉพาะภาคจ่ายไฟวัดแรงดัน DC ให้ได้ค่าที่ถูกต้อง เมื่อแหล่งจ่ายไฟพร้อมแล้ว ปิดสวิตซ์ นำหลอดไฟมาคายประจุของภาคจ่ายไฟให้หมดก่อนที่จะเสียบหางปลาจ่ายไฟให้กับบอร์ดเพาเวอร์แอมป์
1.ก่อนจ่ายไฟเข้าเครื่องหมุน POT ปรับกระแสสงบ(IDLE Adj.) ทวนเข็มนาฬิกาจนสุด
2.นำมิเตอร์จับแรงดัน DC ที่ขั้วเอาต์พุต หรือขั้วลำโพง
3.เปิดสวิตซ์ แล้วอ่านมิเตอร์ที่วัดแรงดันขั้วลำโพงต้องเป็น 0 โวลต์
4.ปรับกระแสสงบโดย ย้ายมิเตอร์มาวัดแรงดันตกคร่อมขา B-E ขั้นตอนนี้อาจใช้ปากคีบช่วยก็ได้ ของเอาต์พุตทรานซิสเตอร์ 2SC5200 ตัวใดก็ได้
5.ใช้ไขควงหมุน IDLE Adj. อ่านแรงดัน VBE ให้ได้ 0.5Vdc เป็นอันใช้ได้ (วิธีนี้เป็นการปรับกระแสแบบง่ายๆ)
6.ทดลองนำลำโพงมาต่อที่ขั้วลำโพง และจ่ายสัญญาณเสียงจากปรีแอมป์เพื่อฟังเสียง
7.เมื่อทดสอบเสร็จแล้ว 1 ข้างปิดสวิตซ์ นำหลอดไฟแบบใส้ 100 วัตต์ คายประจุของภาคจ่ายไฟหลักออกให้หมด จากนั้นเสียบหางปลาของเพาเวอร์แอมป์อีกข้าง ทำการทดสอบตามข้อที่ 1 จนถึงข้อ 6
การนำไปใช้งาน
แน่นอนว่าเพาเวอร์แอมป์ RX-150 ตัวนี้ถูกออกแบบมาสำหรับการใช้งานภายในบ้านแต่หากเมื่อนำไปใช้งานกลางแจ้งหรือเปิดดังๆต่อเนื่องเป็นเวลานาน สิ่งสำคัญที่สุดคือต้องระบายความร้อนให้ทันอาจต้องมีฮีตซิงค์ที่ขนาดใหญ่ขึ้นรวมถึงพัดลมระบายอากาศ แต่หากท่านนำไปใช้งานในบ้านเพื่อฟังเพลงในระดับความดังปกติ เพาเวอร์แอมป์ตัวนี้จะมีเฮดรูมหรือกำลังสำรองที่ค่อนข้างมาก ด้วยกำลังระดับ 150 วัตต์/ข้าง ถือว่ากำลังไม่น้อยสำหรับใช้เป็นเพาเวอร์แอมป์ในบ้าน การมีเพาเวอร์แอมป์วัตต์สูงเปิดเพลงในระดับความดังปกติ คือการที่เรามีเฮดรูมที่เหลือเฟือ เพียงพอต่อสัญญาณฉับพลันของเสียงดนตรี ซึ่งโดยรวมแล้วทำให้คุณภาพเสียงดีขึ้นมาจากเรื่องนี้เป็นหลัก ท่านที่เคยฟังเสียงเพาเวอร์แอมป์กำลัง 20-30 วัตต์ แล้วลองมาฟังเพาเวอร์แอมป์ระดับ 100 วัตต์ขึ้นไปแล้ว จะเห็นความแตกต่างอย่างชัดเจน ขอให้ทุกท่านสนุกกับโครงงานนี้ครับ
รายการอุปกรณ์(สำหรับ 1ข้าง)



